Odločil sem se izdelati kvalitetnejši ojačevalec za poslušanje glasbe.
Ker danes dobimo pri različnih proizvajalcih že izredno kvalitetne driverje,
ki zahtevajo relativno malo dodatnih komponent za izdelavo kvalitetnega
ojačevalca, sem se odločil za uporabo LME49810 driverja, ki ga izdeluje
National semiconductor.
Ojačevalec naj bi imel moč okoli 100W RMS, imel na bi 4 audio vhode,
ki bi jih uporabnil enostavno preklopil, detekcijo pristonosti muzike,
ki bi ojačevalec lahko avtomatsko izklopila. Želja je bila tudi, da je
možno ojačevalec krmiliti s pomočjo daljinskega upravljalca - vklop/izklop,
glasnost in izbiro vhoda. Opcijsko bi imel tudi zaščito za zvočnike v
primeru odpovedi ojačealca.
Projekt je tako razdeljen na več segmentov, ki skupaj tvorijo celoto:
Audio IN - Vezje za izbiro vhoda, digitalnim potenciometrom, detekcijo
muzike in procesorjem, ki vse skupaj krmili, ter prikazuje na 4 vrstičnem displeju.
Usmernik LV - Nizokonapetostni usmernik za napajanje Audio in vezja
Krmiljenje HV -
Vezje, ki omogoča daljinski vklop ojačevalca, detekcijo vklopa in mehak zagon transformatorjev, vsebuje
tudi vezje za zaščito zvočnikov
Usmernik HV- Vezje ki omogoča priklop usmerniških
mostičkov ojačevalca, banke kondenzatorjev, mehak vklop banke kondenzatorjev,
ter praznilno vezje za banko kondenzatorjev.
IR upravljanje z ojačevalcem - Poseben projekt pri izdelavi Audio in vezja je bila priprava na uporabo
IR daljinskega upravljalnika. Za ta namen sem uporabil IR upravljalnik, ki se je valjal doma. Gre za RC2K14 Philipsov upravljalec.
Utrinki izdelave - Galerija nekaterih slik, ki so nastale med izdelavo, posnete na hitro.
Ojačevalec Hifi - Ojačevalec
Odločil sem se izdelati kvaliteten ojačevalec za poslušanje glasbe. Ker danes dobimo pri različnih proizvajalcih že izredno kvalitetne gonilnike,
ki zahtevajo relativno malo dodatnih komponent za izdelavo kvalitetnega ojačevalca, sem se odločil za uporabo LME49810 gonilnika,
ki ga izdeluje National semiconductor. LME49810 omogoča poganjanje para močnostnih tranzistorjev za ojačevalec,
ki deluje v AB razredu, z napajalno napetostjo do +/- 100V.
Čip vsebuje vezje za nastavljanje bias napetosti, aktivno zaščito proti rezanju (Clipping), ter zaščito proti kratkemu stiku.
Čip vsebuje tudi funkcijo Mute, ki utiša ojačevalec brez posega v avdio pot.
Izračuni
Izračun predupora za MUTE funkcijo:
Čip ima vključeno MUTE funkcijo, v kolikor v pin MUTE teče tok, ki je manjši od 1uA. Za normalno delovanje čip potrebuje tok v mejah 50-100uA.
Enačba za izračun mute toka je: Imute=(Uref-0,7)/(R1+10000)
Uref je napetost 5V, ki je uporabljena za delovanje Mute funkcije in delovanje LED diode, ki prikazueje stanje CLIP.
Izračunan upor je tako R1=(Uref-0,7)/ Imute - 10000, kar pri toku 100uA in napetosti 5V znaša 33K Ohm.
Na shemi je preko upora R1 na 0V vezan še elektrolitski kondenzator C1 - 47uF, ki ob vklopu vhod MUTE veže na 0V in s tem prepreči pokanje v zvočnikih.
Izračun moči, ki se troši na čipu LME49810:
Ker se čip lahko napaja s precej veliko napetostjo, se na njem kljub majhni porabi, lahko troši kar nekaj moči. Dovoljene temperature čipa
zahtevajo, da čip hladimo, že pri relativno nizkih napajalnih napetostih.
Moč, ki se troši na čipu je enaka: Pdmax=Icc*(Vcc-Vee).
Icc je tipičen tok, ki ga troši čip, in je po podatkih čipa med 11 in 18mA
Vcc in Vee sta napetosti usmernika. Predvidena napajalna napetost je bila +/ - 50V
Izračunana moč, ki se troši na čipu pa tako: 18mA*(50- (-50))=1,8W (Maksimalna dopustna 4W)
Izračun hladilnika čipa:
Glede na izračunano moč, ki se troši na čipu in podatkih o toplotni prevodnosti čipa, je možno izračunati potrebno toplotno upornost hladilnika,
ki je še primeren za hlajenje čipa.
Enačba, ki sem jo uporabil je: ØSA = ((Tjmax-Ta)-Pmax*( ØJC+ØCS))/Pmax
ØSA - je toplotna upornost hladilnika
Tjmax - je temperatura jedra čipa maksimalna - izbral sem 100°C čeprav je dopustno 150°C.
Ta - temperatura okolice (ambient), izbral sem 50°C
Pmax - moč, ki se troši na čipu - 1,8W
ØJC - toplotna upornost med jedrom čipa in ohišjem čipa - 4°C/W
ØCS - toplotna upornost prehoda med ohišjem in hladilnikom - 0,4°C/W - za izbrano foljo
Izračunal sem ØSA= ((100-50)-1,8*(4+0,4))/1,8 = 23,38°C/W
Izbral sem hladilnik SK 48/50/SA, katerega sem prežagal na polovico in s tem dobil 2 hladilnika za oba kanala. Hladilnik ima toplotno
upornost 2,9°C/W, ker pa je tako obdelan, pa ima toplotno upornost 5,8°C/W, kar je manj od izračunane vrednosti 23,38°C/W.
S tem hladilnikom bi pri danih pogojih čip dosegel temperaturo:
Tjmax=(ØSA*Pmax+Pmax(ØJC+ØCS))+Ta = (5,8*1,8+1,8*(4+0,4))+-50 = 68,3°C
Hladilnik zadostuje potrebam.
Izračun napetostnega ojačanja:
Glede na zahteve specifikacije čipa mora biti ojačanje čipa nastavljeno na 10dB ali več. Pri nižjih vrednostih se v nasprotnem
primeru pojavijo oscilacije. Če ojačanje povečujemo, pa moramo povečevati Rin, ki pa neposredno vpliva na šum. Večje vrednosti uporov šumijo bolj.
Zato je nastavitev ojačanja kompromis.
Izračun je enostaven: Au=Rf/Rin
Uporabljena sta bila upora Rf=5,6K in Rin 220R, kar da ojačanje 25,45.
Izračun vhodnega Hi pass filtra:
Vhodni HI pass filter omejuje ojačanje nizke frekvnece. Sestavljen je iz kondenzatorja Cin in upora Rin:
fi=1/(2*PI*Rin*Cin) [Hz] = 1/(2*3,14*220*220u)= 3,29 Hz
Izbrane vrednosti so bile postavljene tako, da je dopustna frekvenca precej nizka z namenom reprodukcije čim-širšega frekvenčnega obsega.
Izračun CLIP-flag:
CLIP indikator je možno porabiti za detekcijo rezanja izhodnega signala. Rezanje se zgodi v primeru, da je vhodni signal tako visok, da je njegova
izhodna vrednost iz ojačevalca po napetostnem ojačanju višja od napajalne napetosti. To povzroči, da je izhodni signal popačen - vrhovi signala
so porezani. Čip vsebuje vezje, ki rezanje zmanjša, tako da vrh signala stisne. Signal je še vedno popačen, vendar je oblika bolj podobna obliki
vhodnega signala. Ko pride do takšnega pojava, lahko z LED diodo, ki jo vežemo na izhod CF čip signalizira, da je prišlo do rezanja signala.
Pretirano rezanje signala lahko privede do uničenja zvočnikov, zato se je takšnega stanja treba izogibati.
Ker je izhod CF tranzistorski z odprtim kolektorjem, lahko izhod ponikne 10mA. Glede na pritisnjeno napetost je potrebno izračunati upor, ki ta
tok omeji. V mojem primeru sem porabil kar 5V, ki sem jo uporabil že za Mute funkcijo.
Predupor sem izbral tako, da je tok 7,5mA: R=U/I = 5/7,5mA=666R. Izbral sem naslednji standardni upor 680R.
Izbrani tranzistorji sta koplementarna STD03N in
STD03P,
ki zdržita 15A kolektorskega toka in 160W disipacije. Izbrane tranzistorje entuziasti priporočajo kot izredno primerne za poganjanje audio ojačevalcev, zaradi
visoke kakovosti zvoka.
Tranzistorja vsebujeta tudi diode, NPN tip 1 PNP pa 4, ki se v primerni vezavi uporabijo za temperaturno kompenzacijo delovanja ojačevalnika, saj uporabljeni čip
LME49810 vsebuje tudi funkcijo, ki prepreči temperaturni pobeg ojačevalca
in s tem njegovo uničenje. Ojačanje tranzostorja ß je med 5000 in 20000, kar pomeni, da za njegovo poganjanje potrebujemo
Ib=Ic/ß = 6,2A/5000= 1,24mA toka. Zato lahko tranzistorje poganja
direktno LME49810.
Kondenzatorji C3, C12, C3 so po priporočilu proizvajalca tipa Silver Mica predvsem zaradi svoje dolgoročne stabilnosti.
Potenciometer R5 omogoča nastavljanje mirovnega toka (bias) skozi tranizstorja ojačevalnika ter tok skozi zvočnik, med mirovanjem ojačevalca. Z nastavljanjem
bias toka poskušamo nastaviti tok, ki ga enostavno merimo kot napetost na emiterskih uporih tranzistorjev tako, da sta tokova enaka, hkrati
pa skušamo doseči čim-manjšo napetost na zvočniku, ko ojačevalec nima nobenega signala na vhodu. Enosmerna napetost na zvočniku zvočnik samo
segreva, in hkrati otežuje njegovo premikanje pri nizkih amplitudah signala, ter s tem kvari zvočno sliko. Tok imam nastavljen na 20mA
Potenciometer R10 omogoča nastavljanje temperaturne kompenzacije ojačevalca.
Uporabljeni kondenzatorji, ki sodelujejo pri prenosu zvoka so folijski kondnzatorji, razen prej omenjenih silver mica kondenzatorjev.
Tuljava L1 skupaj z uporom R18 in kondnezatorjem C16 omejuje maksimalni frekvenčni doseg in preprečuje oscilacije. Tuljava je navita iz 1mm debele
bakrene lakirane žice in ima 10 ovojev, notranji premer fi4. Tuljava je na TIV prilotana preko upora R17 (upor je vstavljen v jedro tuljave)
C6 je vhodni kondenzator, ki prepreči enosmerni napetosti, da bi prišla na vhod ojačevalca. V tem primeru bi se na izhodu prav tako pojavila
enosmerna napetost ojačana za vrednost napetostnega ojačanja ojačevalca (~25x). Če enosmerne napetosti ni, se lahko kondenzator izpusti. 275V
verzijo kondenzatorja sem izbral predvsem zaradi precej hitrejšega napetosnega odziva, kot ga imajo kondenzatorji mišljeni za nižjo napetost.
Diodi na izhodu ojačevalca sta namenjeni zaščiti izhodnih tranzistorjev proti povratni napetosti, ki jo lahko generira zvočnik. So ultra hitre
3A 1000V diode.
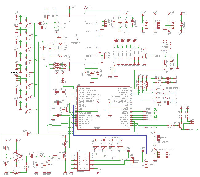
Električna shema Ojačevalca
Shemo ojačevalca sem izdelal po pregledu kar precej shem, ki se najdejo
na internetu za čipe LME49810, LME49811 ter LME49830. Sploh za slednjega
ima proizvajalec celo kompletno shemo z natančnimi opisi posameznih delov.
Sta pa LME49810 in LME49811 mlajša predstavnika z nekaj manjšimi spremembami.
TIV ojačevalca
TIV sem zrisal v programu Eagle, zaradi uporabe zastonjske verzije sem il omejen s prostorom, zato nekateri deli niso narejeni ravno po mojih
željah, tako da sem vezice, po katerih lahko tečejo veliki tokovi ojačal z bakreno žico reseka 2,5mm, ki sem jo nalotal bo bakrenih vezicah. Na
vezju sta vrisana 2 hladilnika, na koncu sem uporabil večjega, ker manjšega nisem uspel kupiti. 4 prevezave sem povezaj z žico, tako da je vezje
izelano na enostranski ploščici. <
Na vezju je samo en priključek za ničlo - pri konektorju X1, kamor se priključi zvočnik. Vse ničle sem po priporočilu namreč zvezal v eno točko,
ki se nahaja na TIV usmernika.
Tranzistorji so pomaknjeni proti robu vezja in prispajkani s spodnje strani vezja, ter zakrivljeni navzgor, tako da jih je možno relativno
enostavno priviti skupaj s TIV na hladilno rebro. Pri montaži je potrebno poskrbeti, da je kovinski del tranzistorja izoliran od hladnika.
Ojačevalec z zgornje strani. Elektrolita in hladilnik sem s silikonsko maso prilepil na TIV.
Spodnja stran TIV, takoj po premazu kolofonije (se še suši) Vidne ojačitve TIV
Ojačevalec privit na hladilnik, viden tudi usmerniški mostiček, ter sljudne podložke pod tranzistorji.
En parček, ki že veselo deluje. (Na mizi)
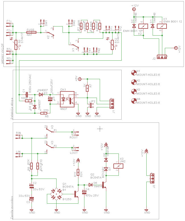
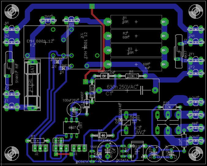
Krmiljenje HV
Ojačevalec naj bi po prvotni zamisli vseboval 2 200W toroidna transformatorja a napajanje ojačevalca. Toroidni transformatorji lahko ob vklopu povzročijo
precejšen tokovni sunek sploh, če imajo na izhod vezano pošteno banko kondnezatorjev. Tokovni sunek povzroči med drugim tudi premikanje vodnikov
jedra transformatorja, kar v primeru, da jedro ni zalito z lakom čez čas privede do tega, da transformator brenči.
Zaradi zmanjšanja teh efektov sem si zamislil mehak zagon transformatorjev. Dodatno sem predvidel tudi uporabo daljinskega upravljalca, ki naj bi
omogočil vklop ojačevalca. Na tiskano vezje sem predvidel tudi detekcijo vklopa s pomočjo stikala, ki bi se nahajal na ojačevalcu. Po izdelanem
vezju, se je pokazalo, da je na TIV še nekaj prostora tako, da sem se odločil na vezje dodati tudi zaščitno vezje za zvočnike. Sklopa sta med
seboj ločena.
Vezje na vhodu vsebuje varistor, ter cevno varovalko, ki skrbita za aščito. Za daljinski vklop transformatorjev in mehak zagon sem uporabil
2 12V releja, ki ju krmili CPU vezje. Vezje vsebuje tudi 4 upore 68R 4W vezane zaporedno, ki služjo mehkemu zagonu, saj omejijo vklopni tok
na 0,8A, nato pa jih po 1s eden izmed relejev premosti in transformator je priključen na 230V. 1s je dovolj, da se nabijejo tudi kondenzatorji.
Vezje vsebuje tudi detektor omrežne napetosti na vhodu transformatorjev, ki je sestavljen in kondenzatorja , ki je uporabljen kot upor, in usmerniških
diod in elektrolita, ki poskrbijo za to, da optokopler, ki je priključen a izhodu vezja dobi primerno napetost oziroma tok. Napetosti na primarni
strani optokoplerja so nevarne.
Priklop omrežne napetosti je izveden s pomočjo 6,3 spojk, ki so prispajkane na vezje.
Zaščita za zvočnike. Sestavljena je iz enega releja, dvek tranzistorjev, mostička in par kondenzatorjev in uporov. Na vezje je potrebno pripeljati
12V, da vezje deluje. Vezje je sestavljeno iz dveh delov. Prvi je zakasnilno vezje, ki vključi rele z rahlim zamikom po vklopu ojačevalca in s tem
prepreči pokanje zvočnikov, druga pa je detekcija enosmerne napetosti a katerem koli vodu vezja. V kolikor se pojavi prevelika enosmerna
napetost (~ 1,5V) rele izklopi in s tem odključi zvočnike z ojačevalca. S tem se zvočnik zaščiti pred bridkim koncem, če na ojačevalcu odpove (prebije)
en tranzistor v veji.
Pri izdelavi tega vezja sem moral posebno skrbno pogledati na varnostne razdalje med vezicami, zato sem kljub relativni enostavnosti vezja
moral izdelavo ponoviti, saj se je v prvem poizkusu pripetilo, da je omrežna napetost uspela prebiti na nizko napetost, kar je potem vodilo
do uničenja vezja, ki skrbi za krmiljenje enote. Razdalje med vezicami niso bile tako majhne, da bi bile kritične, in točen vzrok preboja
mi še ni popolnoma jasen, možno je tudi da sem vezje položil na kakšnen košček žice, ki je povzročila preboj, vendar sem se vseeno odločil
spremeniti samo vezje in razdalje povečal na maksimalno možno. Tako so pri novem vezju razdalje vsaj 4mm. Vezje sem na koncu še polakiral.
Nova verzija vezja - pogled s spodnje strani. Pred čiščenjem vezja. Izdelano vezje ima spodnjo stran polakirano z lakom Plastik 70. Razdalje
med vezjem, ki je na omrežni napetosti in ostalimi deli je >4mm
Na vezju manjka še ena žička, s katero sem pripeljal ničelni vodnik do dela vezja, ki skrbi za detekcijo vklopa. Uporabil sem Žičko preseka
0,5mm, naknadno sem jo izoliral še s krčno cevko. Mesta, kjer pogleda iz ploščice pa zamazal z brezkislinskim silikonom. Ker sem žičko
speljal mimo nožic 68R uporov, me je malo skrbela temperatura, vendar se upori segrejejo par stopinnj nad okolico, po več zaporednih vklopih
transformatorja, tako, da to ne predstavlja problema. Montaža celotnega sklopa vezja pravzaprav ni potrebna, ker ta funkcija trenutno ni
v uporabi. Sam sem namesto optokoplerja v podnožje vstavil eno 3mm led diodo, ki mi služi za indikacijo vklopa.
Vidne poškodbe na prvi verziji vezja. V glavnem z omrežno napetostjo se ni za igrat.
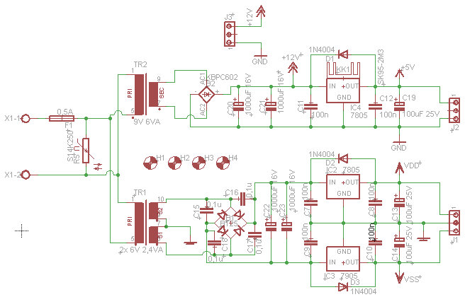
Ojačevalec Hifi - Usmernik LV
Usmernik LV je usmernik, ki izdela napajalne napetosti za vsa nizkonapetostna vezja. Vezje vsebuje dva transformatorja s pomočjo katerih na izhodu
dobim napetosti +5V, +12V, 0V ter +5V, 0V -5V
Za regulacijo sem uporabil napetostne regulatorje 7805 in 7905. 12V apetost pa je vzeta direktno iz usmernika za 5V, in lahko niha - odvisno
od trenutne porabe periferije. Ker je namenjena napajanju relejev, vrednost ni tako kritična.
Para napetosti sta glavansko ločena, z namenom ločevanja napetosti, ki se uporablja za napajanje digitalnih porabnikov - +5V ter +/-5V za
napajanje čipa za nastavljanje glasnosti.
Pri izdelavi sem se prvič srečal z napihovanjem kondenzatorjev. Tega sicer nisem takoj opazil in je v testni fazi zadeva delovala kar dober
teden. Kaj se je zgodilo? Mali 2,4VA transformatorček je imel na izhodu 2x 15V namesto deklariranih 2x6V. To je povzročilo, da sem na kondenzatorjih
nameril dobrih 39V. Vgrajena kondenzatorja sta bila 35V. Regulatorja sta preživela.
Grela se nista pretirano, ker verjetno največje breme predstavlja upor 1K, ki sem ga prilotal na izhod -5V regulatorja. Brez
tega upora -5V linija ni stabilna, saj regulator ne deluje pravilno, če nima primernega bremena.
Diode vezane preko regulatorjev preprečijo poškodbe regulatorjev ob izklopu naprave, zaradi velikih kondenzatorjev na izhodu regulatorjev.
Ojačevalec Hifi - Usmernik HV
Usmernik HV je vezje, ki je namenjen predvsem priklopu vseh komponent usmernika ojačevalca na eno mesto. Omogoča priklop sekundarja transformatorja,
dveh usmerniških mostičkov, banke kondenzatorjev, ter obeh kanalov ojačevalcev. Vsebuje pa tudi dovolj priključov mase, da omogoča skupno točko za maso
ojačevalca.
Dodatno sta na vezju dva NTC upora, ki ublažita vklopne tokove ob vklopu naprave na napajanje, ter par uporov, preko katerih se ob izklopu naprave
izprazni banka. Dodatni folijski kondenzatorji izboljšajo odzivnost banke.
120R upora rele ob izklopu ojačevalca zveže na banko kondenzatorjev, da se le ti spraznijo. Za pravilno delovanje je upora potrebno na vezju
povezati s koščkom žice, ki se prilota na kvadratna pina na vezju. Upora spraznita banko po cca 10s.
NTC upori na vhodu uspešno delujejo kot blažilci vklopnih sunkov, saj je tok z njimi omejen na 5A (pri 50V vhodne napetosti) Med normalnim
delovanjem se upori komaj kaj grejejo, zato celotna vezava deluje kor RC filter, zato lahko napetost na banki ob večji obremenitvi rahlo niha.
Ko se moči povečajo se zaradi toka upori segrejejo in pade jim upornost. S tem se poveča tudi tokovna oskrba banke.
Tako kot pri ojačevalcu sem bakrene vezice zaradi tokovne zmogljivosti ojačal z dodatnimi bakrenimi vodniki preseka 2,5mm. (ni prikazano na
sliki)
Debele vezice sem naknadno tako kot pri ojačevalcu polotal z 2,5mm debelo bakreno žico.
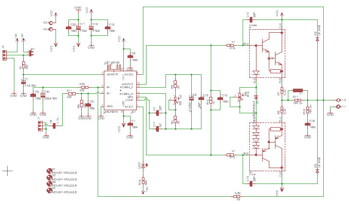
Ojačevalec Hifi - Audio IN
Audio IN vezje je najkompleksnejše vezije, ki sem ga izdelal za projekt ojačevalca. Razlog je preprost, saj vezje opravlja en kup nalog:
Izbira audio vhoda
Regulacija glasnosti
Prikaz podatkov na LCD zaslonu
Krmiljenje ostalih vezij
Krmiljenje ojačevalca s pomočjo daljinskega upravljalca
Detekcija glasbe in izklop v primeru, da je ni
Srce vezja je 8 bitni procesor PIC16F887, ki vsebuje dovolj periferije
in izhodov za realizacijo zahtevanih nalog. Za procesor sem moral izdelati tudi programsko opremo, ki bo opravljala zahtevane naloge. Procesor
ima na svoje izhode priključen ULN2003,
ki omogoča direktno krmiljenje sedmih relejev, saj ima vgrajene zaščitne diode, do napetosti 50V in porabe 0,5A. Čip je bil kot nalašč za moje potrebe, saj imam v projektu
skupaj 7 relejev. Na izhod je priključen tudi 4 vrstični numerični LCD prikazovalnik, ki v vrstici prikazuje 16 znakov. Izhod procesorja
je priključen še na SPI vodilo čipa PGA2311P, ki sem ga uporabil za
regulacijo glasnosti. Na vhodu procesorja so priključeni TL081, ki
skrbi za pripravo avdio signala, ki ga procesor spremlja, IR sprejemnik
SFH5110,
Enkoder EC12E24242A2,
ki sem ga uporabil za spreminjanje glasnosti in vklop ojačevalca, ter
vhod, preko katerega procesor lahko spremlja
ali je ojačevalec prižgan.
Izbira audio vhoda
Izbira audio vhoda je izvedena s pomočjo štirih relejev, ki na vhod digitalnega potenciometra priključijo ustrezen - željen vhod. Releji
so krmiljeni preko ULN2003. Da preprečim klikanje sem na vhodni signal
proti masi vezal para uporov 1K.
Ojačevalec ob mirovanju odklopi vse vhode. Po vklopu vključi zadnje izbrani vhod. Stanje procesor shrani v svoj EEprom (še ni iplementirano)
Razmišljam ali je to sploh potrebno, saj se stanje pozabi le, če ojačevalec odklopim iz omrežne napetosti.
Regulacija glasnosti
Regulacija glasnosti je izvedena s pomočjo uporabe digitalnega stereo potenciometra BB
PGA2311P. Čip omogoča regulacijo glasnosti v korakih
od 0 do 255 za vsak kanal posebej, vsebuje tudi funkcijo mute. Preklop vrši med prehodom signala skozi ničlo. Krmiljenje čipa se vrši preko
SPI vodila. Čip potrebuje za delovanje 3 signale.
!CS - chip select - izbira čipa
SCLK - serial clock - ura
SDATAI - serial data in - vhodni serijski podatki
Čip sicer vsebuje še dodatne krmilne vhode, ki pa sem jih trajno "onesposobil" s tem, da sem jih priključil direktno na ustrezno napetost:
ZCEN - zero cross detection enable - vklop prehoda skozi ničlo
!MUTE - mute - prekine izhod in s tem utiiša muziko
SDATAO - serial data out - izhodni serijski podatki
Čip preko seriskega vodila pričakuje 2 bajta podatkov, s katerima nastavi izhodno vrednost potenciometra. Prvi bajt je uporabljen za
regulacijo glasnosti desnega kanala drugo pa za krmiljenje levega kanala. Dve poslani ničli imata enak efekt kot izbira vhoda MUTE,
dve posani številki 255 pa glasnost nastavita na maksimum. Pred pošiljanjempodatkov je potrebno vhod !CS postaviti na ničlo.
Čip ima analogni del povezan z glasbo električno ločen od digitalnega, ki sprejema in dekodira podatke. Zato ima ločene tudi mase. Analogni
del potrebuje za delovanje simetrično napajanje +/-5V. Zato lahko preklaplja le signale z amplitudo manjšo od 5Vpp.
V Eaglu z uporabo različnih tipov izvorov preprečimo, da na vezju mase niso povezane skupaj.
Vrednost glasnosti se spremlja s pomočjo enkoderja EC12E24242A2.
Enkoder ima 24 pozicij na obrat. Procesor spremlja vrtenje gumba s pomočjo prekinitve, ob kateri pogleda v katero smer se je gum obrnil
in koliko korakov je izvedel. Vrednost ki se spreminja je direktno povezana z vrednostjo glasnosti.
Procesor se ob izklopu zapomni vrednost glasnosti in jo ob vklopu nastavi na enako vrednost. (še ni iplementirano)
Enkoder ima na gumbu tudi stikalo, ki se sklene ob pritisku gumba. To funkcijo sem uporabil za izbiranje vhoda, ki jo sproži
kratek pritisk na gumb, ob daljšem pritisku na gumb pa se ojačevalec ugasne oziroma prižge.
Prikaz podatkov na LCD zaslonu
Uporabil sem LCD zaslon kompatibilen s standardnim vmesnikom za LCD prikazovalnike, ki ga krmilim s štirimi podatkovnimi biti.
Zaslon je priključen direktno na PIC16F887,
preko dodatnega tranzistorja je krmiljena le osvetlitev, ki je zaradi zmanjšanja porabe med stanjem pripravljenosti ugasnjena.
Pri izbiri prikazovalnika sem imel malo smole, saj ima izbrani prikazovalnik 4 vrstice po 16 znakov, spomin pa ima organiziran v 4 vrstice po
20 znakov. To pomeni, da je 16 znakov iz prve vrstice prikazanih v prvi vrstici , ostali 4 znaki pa skočijo v 3 vrstico. Tako se začetek
3 vrstice prične šele pri petem znaku. Podobno velja za drugo in šetrto vrstico. Zaradi tega je bilo potrebno nekaj manevriranja
s kodo.
LCD prikazuje:
Prva vrstica: Bar graf glasnosti
Druga vrstica: Glasnost v številčni obliki
Tretja vrstica: Izbira vhoda
Četrta vrstica: Logotip in stanje ojačevalca
Krmiljenje ostalih vezij
Procesor preko ULN2003 krmili
še releje za vklop omrežne napetosti za vklop ojačevalca in mehak zagon ojačevalca,
ter rele s katerim se izprazni banko kondenzatorjev.
Krmiljenje ojačevalca s pomočjo daljinskega upravljalca
Ena izmed funkcij, ki sem jo hotel implementirati je tudi upravljanje z daljinskim upravljalcem. Doma sem našel en neuporaben dalinec in ga dal
pod drobnogled. Z osciloskopom sem pregledal nosilno frekvenco oddajanja, ki je bila 38KHz, v službi pa sem s pomočjo spektralnega analizatorja ugotovil
kakšno IR diodo ima daljinec vgrajeno. Vrh je kazal na valovno dolžino pri 940nm. Po brskanju po katalogih sem našel idelanega kandidata za dekoder
to je Osramov SFH5110-38.
Čip ima vgrajen fototranzistor filter, ojačevalec skratka vse kar mu omogoča odličen sprejem, da dekodira vstopni signal. NA izhodu namreš dobimo digitalen
signal ki vsebuje vso informacijo, ki jo daljinec pošilja.
Funkcijo sem tudi uspešno realiziral.
Z daljinskim upravljalnikom lahko ojačevalec, prižgem in ugasnem, nastavljam glasnost, ter iizbiram vir muzike. O detajlih pa kdaj drugič.
Detekcija glasbe in izklop v primeru, da je ni
Ko izberemo vhod za glasbo v primeru, da je glasba prisotna, le-to preko
100nF kondenzatorja dobi operacijski ojačevalec TL081.
Ojačevalec ima v povratni zanki upor 20K, ki povzroči zaradi manjka upora na - vhodu ojačanje ~20000. Tako na izhodu iz OPO dobimo precej velik signal,
ki je speljan preko usmernika na bazo tranzistorja. Tranzistor se odpre če je prisoten signal, in potegne RC0 na 0. Procesor tako ve, da je glasba prisotna.
V kolikor glasbe ni, je vhod na visokem potencialu, ker je tranzistor zaprt. V procesorju se sproži števec, ki šteje približno 10min, po tem času procesor
sproži rutino za izklop ojačevalca. Če v vmesnem času pride glasba se števec resetira.
Električna shema vezja. Prvič sem uporabil orodje za risanje Bus-a - To sta dve modri črti. Prednost je, da zavzame manj prostora, slabost pa
ta, da se direktno ne vidi kam je kakšen izhod procesorja povezan.
Kratkostične prevezave so vidne v rdeči barvi. Izdelam jih na zgornji strani vezja s pomočjo žice, ki jo dobim iz UTP kabla.
V baker sem prvič v Eaglu vkomponiral svoj logo. Procedura ni preveč komplicirana, zahteva pa izdelavo 2 barvne bitne slike logotipa primerne
velikosti, in nekaj barantanja z nastavitvami. Več tule: KLIK
Ker imam kar nekaj procesorjev v DIL ohišju tole verjetno ne bo zadnji projekt, kjer bo potrebno prevrtati ogromno lukenj. Kljub temu, da sem
tole ploščico delal 2x nisem zlomil nobenega svedra. Vrtam na roko. Kvadratni padi z luknjami so uporabljeni za spajaknje vezic, ki jih prilotam na
zgornji strani vezja. Vezje ima 2 masi. Prva je digitalna, ki je del procesorja in ostale periferije, druga pa je analogna, ki je del sekundarnega
tokokroga digitalnega potenciometra. Skupaj sta povezani samo na jumperju levo zgoraj.
SMD komponente sem spajkal s pomočjo spajkalne paste, in tanko konico, kar je zgledalo na oko popolnoma vredu - pri spajkanju ne uporabljam
povečeval, se je izkazalo pod mikroskopom kot obup. Vse elemente sem prespajkal ponovno. Problematični niso bili spoji , ti so bili ustrezni,
problem je bil višek paste, ki se je nabiral pod elementi. Šlo je za nestaljeno pasto. Če sem komponente dovolj segrel, se je višek izločil
v obliki kroglic na strani komponente. Če bi imel vezje profesionalno narejeno to nebi bilo tako problematično, ker pa vezje ni polakirano
se ta višek cina spoji na mestih, kjer gre pod komponento vezica. Zato bom pasto uporabljal na nekritičnih mestih. Drugje pa klasiko: Pociniš
en pad, položiš komponento, segreješ ponovno pad s cinom, da se komponenta prispajka, nato pa prispajkaš še drugi konec z dodajanjem spajke. Sledilo
je še čiščenje vezja z nitro razrečilom in vatirano palčko. Opazil sem namreč, da ob čiščenju z alkoholom vezja ne morem očistiti kot bi hotel,
saj je na robovih bakra ostala bela usedlina, ki je nisem mogel odstraniti. Verjetno je to povezano s fluksom, ki ga ima spajka, ki jo uporabljam.
Nitro razrečilo je vezje očistilo brez madeža. Je pa treba ravnati previdneje, saj lahko poškoduje kakšne plastične komponente. Ker sem čistil samo
stran bakra ni bilo težav.
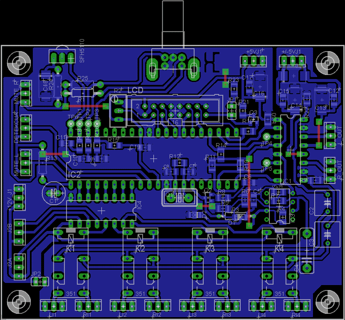
Razpored elementov. Integrirana vezja še niso na mestih. Teh par uporov, ki se nahajajo na zgornji strani, so v standardni aksialni obliiki samo
zato, da sem se izognil izdelavi žičnih prevezav oziroma dvostranskemu vezju. Displej se priključi na vezje preko 16P IDC konektorja. Displej
deluje brezhibno na cca 30cm ploščatem kablu. Pri daljšem se mi je dogajalo, da se je sesul prikaz, ko sem prižgal namizno svetilko z neonko. Vezje
takrat ni bilo vgrajeno v ohišje.
Razmišlajm še o tem, da bi releje zavil v bakreno folijo, da bi zmanjšal prenos motenj. Proti motnjam bi pomagala tudi uporaba 2 stranske ploščice.
Spodnjo stran bi izdelal kot je prikazano, zgornjo pa bi pustil nedotaknjeno. Ko bi imel zvrtane luknje za elemente, se na strani mase luknje tako povrta,
da se odstrani samo toliko bakra, da ne dela stika na komponente.
Dobro bi bilo tudi, če bi bilo vezje dvostransko, tako da bi zgornjo plast - plast elementov porabil za maso. S tem bi zmanjšal pojavljanje motenj.
Vendar pa trenutno, ko imam celotem projekt sestavljen na mizi ne opažam kakšnih pomanjklivosti v tej smeri. Mogoče se bodo pokazale napake ko bo
vse vgrajeno v ohišje.
Ko sem se končno le lotil implementacije IR sprejemnika v programu mikrokontrolerja, sem opazil, da IR sprejemnik na TIV ni bil ustrezno priključen. Očitno
je imela knjižnica, ki sem jo snel z interneta narobe povezani shemo elementa in ohišje elementa IR sprejemnika. Zato sem moral vezje popraviti. Zamenjana
sta bila pina OUT in VCC na IR sprejemniku. Električna shema se tako ni nič spremenila. Spremenilo se pa je vezje.
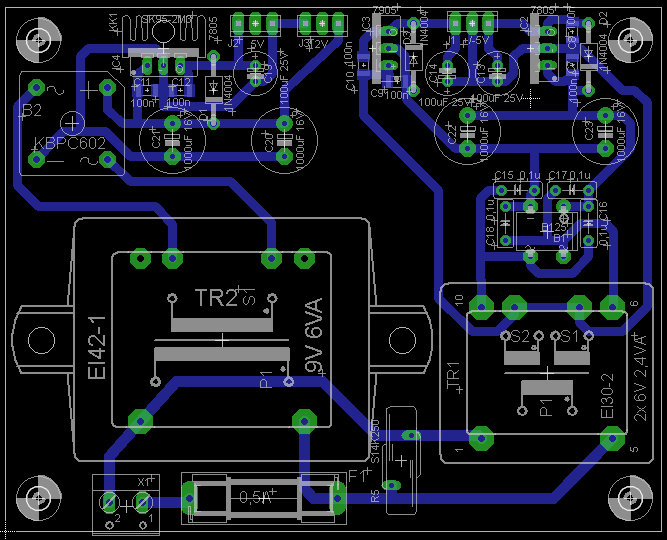
Ojačevalec Hifi - Kondenzatorska banka
Je sestavljena iz dveh nizov 100V elektrolitskih kondenzatorjev, ki imata vsak po 40000uF. Povezave med kondenzatorji sem izdelal iz močnejših
očesnih spojk, ki sem jih povezal z bakrenimi vodniki preseka 4mm^2. Spojke sem najprej stisnil z ustreznimi kleščami, nato pa sem vodnike
in spoje še pospajkal. Banka je priključena na Usmernik HV s pomočjo finožičnih vodnikov preseka 4mm^2. Priakazano je testna rešitev. Ko bo zadeva gotova
bodo tudi finožični vodniki priključeni s pomočjo očesnih spojk.
Na banki trenutno manjkajo še 100nF kondenzatorji vezani k posameznemu elektrolitu.
Ojačevalec Hifi - IR upravljanje
Za krmiljenje ojačevalca sem se že ob iskanju idej odločil, da ga bo možno upravljati z daljinskim upravljalcem.
Že dalj časa mi je v omri ležal daljinski upravljalnik Philips RC2K14, za katerega sem že pozabil čemu je bil prvotno namenjen.
Lahko bi seveda daljinski upravljalnik izdelal tudi sam, vendar bi bila oblika sigurno slabša v primerjavi s kupljenim.
Seveda pa je za uspešno rabo najprej potrebno pridobiti ustrezen sprejemnik. Sprejemniki lahko pridejo v različnih obilkah in enostavnosti uporabe.
Zaradi enostavnega rokovanja sem se odločil za namenski IR sprejemnik, ki ima že vgrajen dekoder in ojačevalec. Ta dva dela precej poenostavita
izdelavo IR sprejemnika. Je pa za uporabo potrebno vedeti 2 parametra. To sta:
Valovna dolžina oddajne diode
Nosilna frekvenca daljinskega upravljalnika
Merjenje valovne dolžine sprejemnika ni enostavno opravilo, najlažje se to poizve s pomočjo datasheeta oddajne diode, sam pa sem si pomagal
s pomočjo spektralnega analizatorja, ki je na voljo v službi :-).
Spektralni analizator natančno pokaže valovno dolžino oddajne diode. V tem primeru 933nm.
V kolikor valovne dolžine diode ni možno določiti si lahko pomagamo z zamenjavo diode za katero vemo valovno dolžino, ali pa poizkusimo več
sprejemnikov, ki sprejemajo različne valovne dolžine.
Nosilna frekvenca daljinskega upravljalnika pa je frekvenca utripanja oddajne led diode. Signal, ki ga upravljalnik oddaja je binarna koda, pri
čemer so signali amplitudno modulirani.
Dekoder je izdelan tako, da sprejema samo določeno nosilno frekvenco. S tem je omogočena uporaba več daljinskih upravljalnikov v istem prostoru
brez, da bi uravljalniki motili en drugega.
Takole izgleda signal iz daljinskega upravljalnika, kot ga vidi IR dioda, ki sem jo priključil na osciloskop. Namesto diode bi lahko uporabil
tudi kakšen kovinski tranzistor, kateremu bi odbrusil kapico, da bi bil viden čip tranzistorja.
Na vrhu signala je vidno, da je signal precej kosmat. Ob spremembi časovne baze na osciloskopu (200ms -> 40us) se slika spremeni:
Začetek signala ima stopnico, nato pa niha. Perioda med nihaji pa je:
Ko sem triger točko rahko premaknil je osciloskop ujel nihajno frekvenco 36,0kHz, kar je nihajna frekvenca tega oddajnika.
Pridobil sem oba podatka in izbral v katalogu IR sprejemnik, ki ustreza obem pogojem. Dobil sem celo 2 tipa:
TSOP34138 od Vishay ter
SFH 5110 od Infineon
Izhodni signal, ki ga dobimo iz takšnega sprejemnika pa izgleda takole: (Zeleno)
Signal je lepe pravokotne oblike z amplitudo 5V, če je takšna napajalna napetost.
Po uspešno izbranem sprejemniku je sledilo ugotavljanje kakšne signale sprožajo posamezne tipke, da bi izdelal dekoder.
Po štetju posameznih pulzev sem naštel 56 posameznih bitov informacij, ki se niso ujemali s kakšnim standardnim protokolom, ki se uporablja
za kodiranje podatkov za prenos takšnih podatkov. Ugotovil sem tudi, da je zadnjih 16 bitov dovolj za dekodiranje vseh tipk, ki so na daljinskem
upravljalniku. Srednji del vlaka podatkov, ki je vedno enak pa sem porabil za to, da se dekodirajo samo signali, ki jih pošilja ta daljinski upravljalnik.
Program je izdelan tako, da signal z IR sprejemnika v mikrokontrolerju sproži prekinitev.
Po prekinitvi kontroler počaka nakej časa, nato pa preverja ali je ujel kontrolni del podatkov, če je zopet počaka toliko časa, da daljinski
upravljalnik pošlje še podatke, ki se dekodirajo v 2 bajtno spremenljivko.
Med pisanjem programa in določanju časa zakasnitev sem si pomagal tako, da sem en izhod krmilnika uporabil za krmiljenje led diode, ki je utripala
tako kot je procesor dekodiral signal. To je vidno kot roza diagram na spodnji sliki. Zelen signal je izhod iz IR sprejemnika, roza pa izhod,
ki ga je krmilil procesor.
Zamika med signali sta namenska, zaradi rahlega opletanja signala levo desno. Tako procesor pričakuje signal na sredini sprejetega bita podatkov.
Upravljalnik deluje po pričakovanjih. Občutlivost je velika, saj sprejemnik ujame signal tudi če daljinski upravljalnik ni usmerjen v sprejemnik.
Ojačevalec Hifi utrinki sestavljanja
Audio in tiskano vezje
Spajkanje elementov na zgornji strani:
Spajkanje elementov na spodnji strani:
Tiskano vezje ojačevalca:
Zgornje komponente 1:
Zgornje komponente 2:
Spodnja stran tiskanega vezja s prilotanimi ojačitvami ter nanešeno zašćito vezja (še vlažno)
Spodnja stran vezja za mehak vklop in zaščita zvočnikov (še pred čiščenjem):
Zgornja stran vezja za mehak vklop in zaščito zvočnikov:
Spodnja stran vezja za usmerjanje in distribucijo močnostne sekundarne napetosti še pred spajkanjem ojačitev vezja in pred nanešeno zaščito vezja:
Zgornja stran vezja za usmerjanje in distribucijo močnostne sekundarne napetosti:
Prototipna postavitev 1. Uporabljeni testni kondenzatorji, krmilna napetost za mute priključena iz zunanjega napajalnika:
Prototipna postavitev pogled na mizo, napajalna napetost je 83,4V .
Prototipna postavitev rahlo prerazporejena postavitev
Prototipna postavitev priklop audio in vezja z displejem
Prototipna postavitev. Razpeljanih malce več povezav, priklop tudi mostičkov.
Prototipna postavitev vidna še druga pomožna vezja DC napajalnik ter mehak zagon (ki mi je na mizi pustil kovinsko packo)
Prototipna postavitev testiranje programske opreme na pomožnem prikazovalniku.
Prototipna postavitev gasilska slika. :-) Vidna je tudi banka kondenzatorjev glavnega usmernika.
Za konec pa je potrebno izdelati še ohišje.
Malce sem kompliciral, zato je na koncu nastalo tole:
Še od zadaj
Še ena s pokrovom
Ker pa so ideje eno realizacija pa drugo mi je po precejšnjem času uspelo pridobiti le en kos ohišja iz aluminija sem se zadeve lotil na drugačen
način.
Najprej sem seveda začel sestavlajti podsestave, ker so bili nekateri sestavljeni približno ustrezno.
Najprej sem se lotil ojačevalcev. Po demontaži sem najprej pod izolatorja tranzistorjev nanesel termalno pasto:
Uporabil sem termalno pasto Akasa, ki mi je ostala od servisa prenosnega računalnika. Pasta je kar malo štorasta za nanašenje, ker se nikakor
noče oprijeti podlage. Je tudi precej gosta.
Sledila je montaža vezja ojačevalca, ki sloni na štirih distančnikih. Seveda je med ohišje tranzistorja in izolacijsko ploščico sodila tudi
kapljica termalne paste. Po privijanju se pasta lepo razleze po celotni stični površini tranzistorja. Višek se izloči na obodu ohišja.
Izdelava nosilcev za banke kondenzatorjev: V Hobiju so mi iz mediapan plošč izrezali štiri pravokotnike, ki sem jih va parih zlepil, nato pa
s pomočjo kronske žage izrezal 4 luknje. Na srečo je bila luluknja, ki jo je možno nastaviti le rahlo manjša od potrebne. Ker je kronska žaga
preplitva za izrez luknje v enem kosu sem zadevo ponovil z druge strani. Luknji nista popolnoma usklajeni, ker je stojalo vrtalnika "rahlo" iztrošeno.
Nepravilnosti sem popravil z rašpljo in zbrusil. Luknje so bile na koncu dovolj široke za vstavitev kondenzatorjev.
Ko je bil lak s katerim sem nosilce polakiral suh sem vstavil kondenzatorje, in jih zalepil s silikonsko maso. Sledila je montaža povezav, in ožičenja,
na koncu pa sem dodal še blokirne kondenzatorje. Nosilci imajo na dnu luknje za pritrditev sestava na ploščo.
Sledila je postavitev komponent na spodnjo ploščo.
V več korakih, saj so nekatera vezja pritrjena v več nivojih.
Razpeljal sem povezave
Za povezave sem moral izdelati nekaj dodatnih pritrdilnih mest in povezave ustrezno skrajšati. Križanje vodnikov je problematično, mogoče bi moral
nekaj več časa posvetiti celotni sliki potrebnih povezav za manj nereda. Kljub precejšnji velikosti ohišja v njem ni pretirano veliko prostora.
Za konec še displej in poizkusni vžig. Nič ni pokalo, zadeva kar deluje :-) V prvem poizkusu.
Ker pa se na takšni zadevi precej rad nabira prah se tule nisem ustavil. V Hobiju so mi narezali 5 vezanih plošč, ki sem jih po treh mučnih popoldnevih
vrtanja, rezkanja pripravil do ustrezne oblike. Sledili so še trje dnevi brušenja ter kitanja da so kosi približno takšni, kot sem si zamislil.
Še od strani
Še enkrat. Vijaki na sprednji stranici štrlijo iz površine stranice. Mišljeni so poravnani s površino. Omrežni kabli so skriti v oranžni
krčni bužirki zaradi dvojne izolacije.
Od zadaj. Na zadnji steni ni vseh predvidenih izrezov, a je delo z ročnim rezkalnim strojem izredno naporno in problematično, ker je vidljivost
slaba. Zato sem moral kar nekaj površin popraviti z lesnim kitom. Ker je končna barva mišljena grafitno siva oziroma nekaj v tem smislu to
ni problematično. Priviti so tuidi samo konektorji za zvočnike in en vhod od štirih.
Še od spredaj. Luknja za gumb je prevelika in rahlo jajčasta, a z vbodno žago je to opravilo težko izvesti bolje. Na desni strani gumba je tudi
luknjica za IR senzor.
Vgrajeni displej ima belo osvetlitev, besedilo pa je modre barve. Želja je bila dobiti Črne črke na beli podlagi ali pa obratno, vendar se takšne
barve ne da dobiti pri običajnih trgovcih.